首页
课程教学
德育天地
班级建设
党工团园地
健康促进
图书馆
晒课表
上海市徐汇区建襄小学
一周公告
栏目列表:
内容搜索:
不能包含特殊字符
时间搜索:
从:
到:
格式:YYYY-MM-DD
例如:2002-07-07
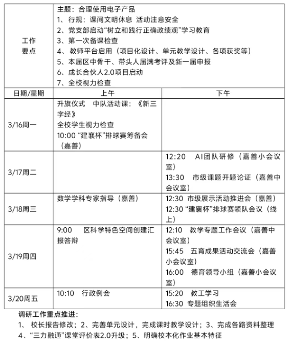
第三周工作安排
作者/来源:校长室 发布时间:2026-03-16